民眾黨主席柯文哲今(7)日於臉書質疑中央社宅政策,並在首句強調民進黨主席賴清德日前參訪之林口世大運社宅是「台北市政府興建」。對此,台北市議員林延鳳指出,柯文哲攀親帶故、蹭熱度已非首次,卻不見該處社宅於賽事落幕後便由國家住都中心接手管理,柯文哲當年將這棟社宅棄之如敝屣,如今看見中央管理品質良好,又想用「北市府興建」含糊帶過的方式,收割做政績。此外,林延鳳也痛批,柯文哲的社宅政策「既沒有量,也沒有質」,不只「八年五萬戶」政見跳票、工程品質也擺爛,只有明倫社宅的昂貴租金是真的,符合柯文哲當年在議會口出自己「不打房」的思考,她質疑,「劣跡斑斑的柯文哲跳票、擺爛還敢收割,究竟有何資格對居住問題說三道四?」

林延鳳指出,林口世大運選手村在柯文哲擔任台北市長前,就已由中央委託北市府著手興建,過程中爭議不斷,而柯文哲甫上任不到一個月,於2015年初視察工地,先是對世大運選手村部分附屬設施「12天比賽結束拆掉」表達震怒,再表態要爭取轉作北市社會住宅,但隨後又因不想部分負擔興建經費,也不接受當時中央「50年攤還成本」之方案,當年底即改口「絕對不會花錢買回」,還放話「北市若要蓋公宅,在北市蓋即可,不需跑來新北市」,還曾在青年座談放話要用該處「安置遊民」,而待2017年賽事辦完,各項營運管理業務仍由中央加以善後「和柯文哲究竟有何關聯?」林延鳳批評,柯文哲如今為了「超英打賴」,又要來收割這項與他幾無關聯之「政績」,令人啼笑皆非。

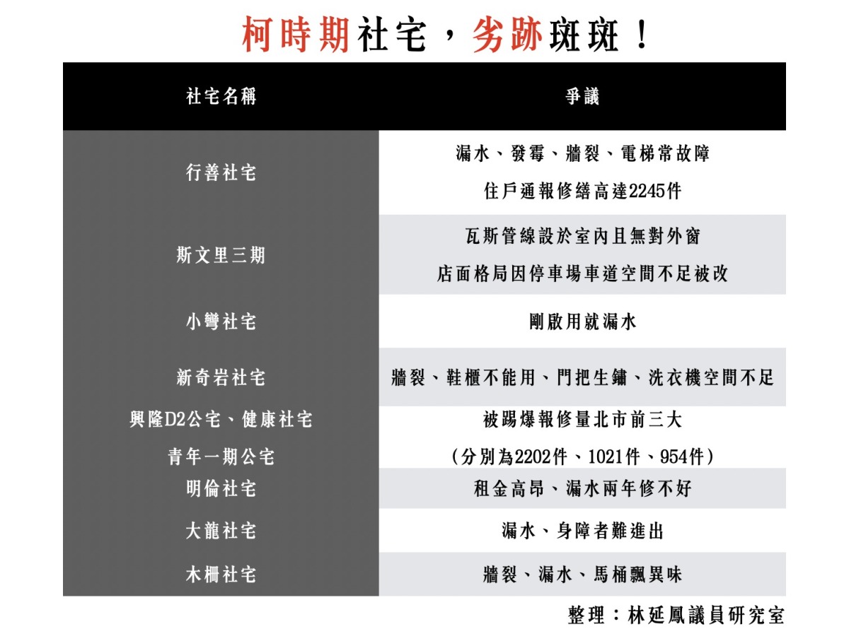
林延鳳認為,柯文哲當年不僅為了省錢,放棄林口社宅作為台北市民優先使用之社宅單位,更打誑語稱「少了林口的上千戶沒有差,品質才是重點」,結果證明「很有差」,不管是隨後其任內所建之社宅,多有漏水、發霉或裂縫等問題,或是其最終「八年五萬戶社宅」政見跳票,都證明柯文哲治理下的北市社宅「既沒有量,也沒有質」,而當年在議會專案報告時,柯文哲更稱自己「不打房」,多年後又在明倫社宅開出「月租金四萬」的「天價」,都在在證明柯文哲自己才是最沒資格談社宅政策、講居住正義的政治人物。
林延鳳認為,柯文哲對居住正義毫無作為,口水卻一大堆,為了選舉還拿自己當年為了「省錢」不替市民爭取的社宅「蹭熱度」,不久後還要上街頭抗議「居住正義」,「難道是要抗議柯文哲他本人嗎?」林延鳳奉勸柯文哲應先對自己帶給台北的社宅政策「爛尾」自我反省並道歉,莫再用禁不起檢驗的政治語言騙選票。











