阿聰是位從國小排球校隊一路打到大學資深的排球選手,卻深受小腿反覆疼痛困擾,雖然休息後,疼痛能夠短暫獲得緩解,但只要開始訓練或參加比賽,就會再度復發,疼痛讓他無法全力發揮,更影響成績,直到被診斷出是脛骨疲勞性骨折,經過聯新國際醫院醫師建議進行骨髓內釘固定手術治療,並遵從醫囑進行訓練,終於能重返球場,再次站上他熱愛的比賽舞台。

聯新國際醫院運動醫學科醫師郭亮增解釋,疲勞性骨折又稱壓力性骨折,好發於運動員、過度使用性損傷的跑步愛好者,或是突然增加體力活動的人。這類骨折通常發生在身體的承重部位,如小腿的脛骨、腓骨及足部的跟骨、足舟骨與跖骨。其成因是長期過度使用或重複性壓力集中於骨骼某一區域,導致骨骼無法承受反覆碰撞所引發的震動,進而出現微小骨裂或骨折。

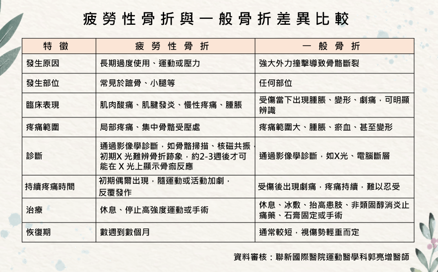
郭亮增進一步解釋,疲勞性骨折與一般骨折不同點在於,骨折大多是因為強烈外力撞擊導致骨頭錯位,當下即無法行動;而疲勞性骨折則是長期過度使用造成的隱性損傷,初期症狀與運動後痠痛相似,患者往往能持續活動而難以察覺,再加上疼痛感與肌肉痠痛、肌腱發炎相似,增加診斷困難度。

郭亮增說,在病徵檢查上,疲勞性骨折因為是不完全骨折,骨折線不明顯,初期照X光並不容易揪出裂縫,通常是等到痛到跛腳、吃藥打針都沒效的時候,醫生透過詢問過往運動習慣及病史的臨床診斷,再加上影像學檢查,如MRI、骨骼掃描等,才能做出進一步判斷。
郭亮增進一步表示,治療疲勞性骨折,初期會建議採取保守治療,包括讓受傷的部位大約休息四到六週的時間,減少小腿運動量並暫停跑步等高強度訓練,等到骨折處生出骨痂後,這時通常多數的患者都能夠獲得緩解。但對於承受競賽壓力的運動員來說,由於無法隨意中斷訓練強度並立即長期休養,持續拼到底的結果,導致傷勢惡化,而須採取手術治療。
郭亮增以脛骨疲勞性骨折為例,說明疼痛演進的概況包括早期症狀,運動後脛骨內側輕微疼痛,休息後即獲得緩解;進一步惡化,疼痛則變得持續,即使是日常活動或休息時也會痛;之後轉為觸壓痛,脛骨下三分之一部位的壓痛感特別明顯,可能伴隨輕微腫脹。
郭亮增提醒,民眾預防罹患疲勞性骨折,應從日常運動細節著手,訓練要循序漸進,切勿貿然增加運動強度,此外應避免穿著硬底鞋,慎選吸震力佳、支撐力足,適合運動的鞋具,飲食方面攝取足夠的鈣和維生素D,可防止骨鬆並保持骨骼強健,最關鍵的是一旦反覆出現疼痛症狀,別硬撐當「忍者」,及早尋求運動醫學科或骨科醫師診治,才能健康運動,跑得更遠、跳得更高。











