- 不是因為他們天生叛逆,而是因為他們在尋找一個被接納、被保護的位置。
- 一、那一天,他們拿走了他的未來。
- 「你看起來不像會讓我害怕的人…但我怕。
- Q:這篇在講什麼?
- A:不是因為他們天生叛逆,而是因為他們在尋找一個被接納、被保護的位置。
- Q:重點是什麼?
- A:一、那一天,他們拿走了他的未來。

文/陳建璋
一、那一天,他們拿走了他的未來
「你看起來不像會讓我害怕的人…但我怕。」十七歲的阿傑低聲道,肩膀微微抖著,像被秋風吹散的落葉一樣不安。他說這句話時,正坐在冰冷的派出所內。他三小時前被巡邏員警「歹打」,理由是持有「疑似非法物品」:是一把未打磨的小刀。「我沒想拿去傷人…只是想保護自己。」阿傑眼睛狠狠閃爍用力咬著唇。
這不是一場偶發衝突,而是在青少年幫派現象中,最真實的注腳。這個社會喜歡把幫派畫成叛逆的塗鴉、街邊的噴漆、和一群搖頭晃腦的孩子。但是,當一個人為了「不被欺負」拿起刀,社會就不得不問一句:我們究竟讓孩子失去了什麼?
二、身份認同感:不是孩子選擇幫派,而是缺席的社會選擇他們
為什麼青少年會加入幫派?不是因為他們天生叛逆,而是因為他們在尋找一個被接納、被保護的位置。
那天,阿傑告訴我們一件事:「你知道嗎?第一次被叫『兜陣子』時,我竟然很驕傲、神氣。因為有人叫我的名字、知道我在哪裡,我們是兄弟。」他所說的「兜陣子」是幫派黑話,意指兄弟、同伴。
那一刻,我才明白這不是簡單的黑話,而是情感缺口的一種填補。
根據社會心理學的「社會認同理論」解釋,人類對自己歸屬感的需求遠大於你我想像。當家庭與學校無法提供穩固的支持時,孩子會自己尋找替代定位。而幫派,恰好提供了第一個回應他們需求的「社會系統」。
阿傑回憶起入幫那天的儀式,第一次被帶到「堂口」時,「我看到一尊神像,大哥說那是關公。大家一起捻香朝拜…就像我們簽了一種契約。當時,我們一起哭著笑著。」
這種儀式感、標誌、符號、刺青、黑話,不是單純的孩子遊戲,它是一種次級文化的自我標籤。它讓成員感覺自己屬於某個不可取代的組織,哪怕這個組織最後將他推向危險邊緣。
三、就成人操控與幫派生命周期而言:這不是學生社團,而是利潤系統
有人可能以為,幫派只是青春期的一群叛逆集合。但深入警方與犯罪學的研究顯示,真正完全由學生自發形成的幫派不到 15%。其他的幾乎都有成人背景、黑道勢力或已成熟犯罪組織的滲透。這意味著什麼?不是孩子選擇加入幫派,而是幫派選擇孩子。
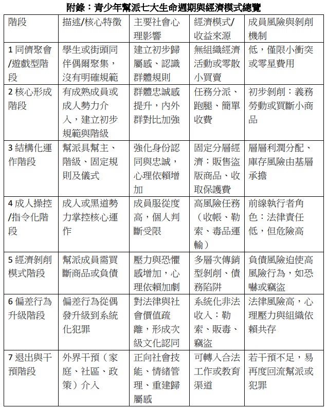
在這過程中,幫派如何依三階段模型「收割」青少年:
1、遊戲型階段:像飆車、聚會、撞球場內交友。
2、核心形成階段:有人開始引導規範與上下級關係。
3、結構化階段:成為真正具層級、任務、義氣象徵的幫派。
在第三階段中,成人勢力會利用青少年因年齡,法律責任較低的實際情況,把他們當成「前線執行者」、甚至是替自己避責的盾牌。
阿傑說:「那些大哥常說,『你們出去送快遞、收債比較安全,抓到時麻煩由我們解決。』後來警察真的抓了我,我才知道什麼叫「甩鍋」。」
四、經濟上的剝削:不是你想賺錢就如願,而是他們逼你背債的下場
我們習慣把幫派想成暴力的集合,但很多經濟學分析告訴我們,幫派更像一個非法社會服務市場,尤其是在底層青少年無法透過正當途徑獲得收入時。就之前案例分析,幫派幾乎是變相老鼠會的運作模式:大哥拿出一箱成本不過十幾元的盜版光碟、大補帖或演唱會門票。
「從大盤到中盤再到小盤在給基層小弟」「中間推高價差」「庫存風險由小弟承擔」「錢若賺不到標準,責任全部往下壓給小弟」阿傑苦笑:「我本來以為賣幾張光碟就能存錢買新手機,結果三天之內就欠下兩萬的債。」當庫存賣不掉、帳款催不上時,大哥會要求小弟透過恐嚇、勒索、甚至暴力來「補洞」。
這不是孩子想成為罪犯,而是在一個經濟壓力的漩渦裡被逼著轉向犯罪。
五、偏差行為升級化:從偶發的暴力到固定化的價值觀(尤其外在物質金錢觀)
青少年加入幫派後,很快會發現一個殘酷現實:幫派不是讓你成為更強的人,而是讓你接受暴力與非法行為成為生活的一部分。最初是街頭衝突、收保護費;再後來是勒索、催帳、甚至當車手快遞販毒。
這並非偶然,而是內部心理機制在起作用。當幫派的文化逐漸強化「內群對比」(我 vs 外界),忠誠與暴力被視為價值時,成員便會更願意按照幫派行為模式來定義自己。
阿傑沉默了一會兒:「有一次,我真的想離開…但我又怕離開就沒人罩著我。」
這種「義氣」的迷思,讓他甚至把幫派的要求誤認為是某種正義感。
六、如何干預與預防:不是懲罰,而是填補缺失
到這裡,你可能會問:是不是只要加強法律懲罰就好了?答案很殘酷:不行。
真正有效的策略,必須從多方並進:
1、重建家庭與社區支持系統
心理學研究指出,父母與孩子之間的「情感鍵」是防止孩子走上幫派路徑的第一道防線。當孩子知道有人在乎他、聽他說、理解他的感受時,他就不那麼需要外界的虛假義氣了。阿傑母親回憶:「我總以為他自己長大後就會懂事…直到他被警察抓到,回家那天,我才知道我們的沉默傷害比街頭更深。」
2、教育與社會技能訓練
學校與社區教育不應只教課本知識,還需要傳授:「情緒調節」「衝突解決」「就業能力」「社交技能」。當孩子有正向渠道滿足成就感時,他就不會把幫派當成唯一的出口。
如果你現在正在讀本篇文章,你可能會想起身邊某個曾經「叛逆」、或「走錯路」的孩子。也許你曾經問自己:「他為什麼不聽話?」但真正的問題是:我們有沒有聽懂他?這不是站在高處評論的故事,而是發生在你我身邊真實的現實。
結語:社會系統的修復才是真正的防線
青少年幫派問題不僅是孤立的道德偏差,而是結構性問題的縮影。當家庭無法提供支持、學校不能給予安全、社會缺乏合法出口時,孩子只好在黑暗中尋找光。而幫派正是當這些支持系統失靈時的一種「替代性魔幻解答」。阻斷幫派對孩子吸引力,需要去整合家庭、學校、社區與政策。不是更多的懲罰,而是更多的理解、支持與真正的選擇。當孩子不再需要義氣來填補失落,他也就不會被剝削推向牆角。

作者:陳建璋/抗癌鬥士、任職於法務部
本文為作者授權文章,以上言論及圖片不代表本報立場。






